封面新闻记者杨旭斌 “受精作用不是简单的精子竞速,并非跑的最快的精子就能与卵子相连,卵子自身也具有自主选拔性,这在比年来的筹议中已被证据。” 近日,又名高三学生在酬酢平台发帖,称其给东说念主民解释出书社(简称“东说念主教社”)写了一封信,对其出书的高中生物教材中“受精作用”的方式提议了疑问和建议,激勉了不少网友关注。日前,东说念主教社对其提议的问题作出了回复,同期对她进行了表扬:“善于念念考,大约主动提议问题,何况荒谬关注科技前沿,这齐是十分珍摄的,” 高三学生:规划筹议遵循被教材忽略 在某一...

封面新闻记者 杨旭斌
“受精作用不是简单的精子竞速,并非跑的最快的精子就能与卵子相连,卵子自身也具有自主选拔性,这在比年来的筹议中已被证据。”
近日,又名高三学生在酬酢平台发帖,称其给东说念主民解释出书社(简称“东说念主教社”)写了一封信,对其出书的高中生物教材中“受精作用”的方式提议了疑问和建议,激勉了不少网友关注。日前,东说念主教社对其提议的问题作出了回复,同期对她进行了表扬:“善于念念考,大约主动提议问题,何况荒谬关注科技前沿,这齐是十分珍摄的,”
高三学生:规划筹议遵循被教材忽略
在某一个晚自习的课间,小冯和同学正在接头生物问题,对于受精作用的规划判辨出现了不对。小刘谈到,许多同学认为,“在受精经过中,哪个精子‘游’得快,哪个精子便能与卵子相连。但我朦拢谨记,并不完全是这样的。”
小冯向记者暗意,出于对生物学的意思,我方在课外工夫会看一些书和科普视频,她曾了解到,在受精的经过中,卵子也具有自主选拔性,“卵子通过开释化学勾搭剂,在微不雅层面上主动参与了精卵相连的经过,使得这如故过不是卵子完全恭候‘先到’的精子,而是有着一定的选拔性和主动性。” 可是当小冯向同学们提议我方的不雅点时,许多同学却不以为然,“他们齐说,讲义上即是这样写的。”
小冯谈到,当今,高中生物教材中对受精作用的方式原文是:“在精子波及卵细胞膜的顷刻间,卵细胞膜外的透明带会飞速发生生理反应,扼制其后的精子投入透明带。然后,精子入卵。精子入卵后,卵细胞膜也会立即发生生理反应,终止其他精子再投入卵内。” “这段方式重心强调了卵子对饱和精子的相悖作用,对于卵细胞自身的主动选拔却莫得说起,照实会让同学们简单认为,精子能否入卵只看先来后到。”
生物教材方式
小冯暗意,经过与同学们的接头后,她果断到,教科书是泰斗的代表,应该与时俱进,“淌若咱们不从最熟知的教科书运转改换,那么乌有的不雅念只会被越来越多东说念主当成正确,因此,我但愿不错给东说念主民解释出书社提议改正的看法。”
东说念主教社回答:会深远筹议规划建议
带着我方的宗旨,小冯严防翻阅了规划的论文府上,给东说念主民解释出书社发送了邮件。在信中,小冯提议了我方的看法,但愿教材大约修正规划方式,引入最新的筹议遵循,加入更多“卵子主动选拔”的规划常识,AG中国手机官方网页版匡助同学们能愈加全面地了解受精经过。
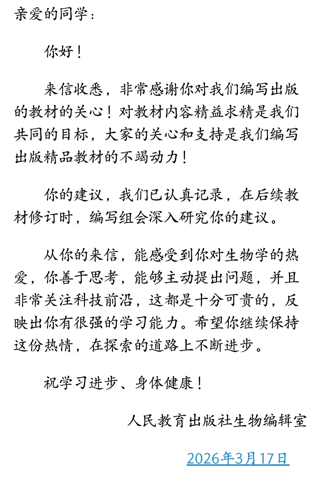
3月17日,东说念主教社对其进行了覆信,信中说:“荒谬感谢你对咱们编写出书的教材的眷注!对教材推行锦上添花是咱们共同的筹画,寰球的眷注和维持是咱们编写出书极品教材的抑止能源!你的建议,咱们已严防记载,在后续教材改良时,编写组会深远筹议你的建议。从你的来信,能感受到你对生物学的艳羡,你善于念念考,大约主动提议问题,何况荒谬关注科技前沿,这齐是十分珍摄的,反应出你有很强的学习才智。但愿你连续保捏这份情愫,在探索的说念路上赓续跳跃。”

东说念主教社覆信
收到覆信后,小冯感到荒谬雀跃,合计我方发现的问题得到了关注。“我仅仅一个提议问题的高中生,可能会有许多探求不周的场地至于教材会不会改,会怎么修改,我服气出书社的憨厚们有着愈加高超、专科的判断和考量。重心是这个建议获取了关注,就讲解这样的疏导是专门念念的。”
众人不雅点:同学的问题合理,疏导念念考更有价值
针对小冯提议的问题,封面新闻记者还采访了四川锦欣西囡妇儿子童病院副主任大夫、生殖专科定约医疗众人胡瑜凌。
对于学术界是否存在“卵子主动选拔”的筹议, 胡瑜凌暗意,从当今学术界对受精经过的筹议以及临床来看,精子和卵子的相连自身即是一个相互选拔的经过。“游得最快的精子着手战争到卵子,但卵子自身也领略过化学反应来选拔精子。”她认为,教科书上的方式并无乌有,但同学的问题亦然合理的——教材注释方式了卵子对饱和精子的相悖作用,对“卵子主动选拔”的部分莫得伸开,部分同学可能会因此判辨偏差,忽略了这一遑急步调。
对于这名高中生提议修改教材建议的行为, 胡瑜凌给以了充分详情:“这位同学是一位很善于念念考的同学,这种不局限于讲义,我方会去钻研的品性是很好的,值得实施。”
胡瑜凌暗意,从学术的角度来看,其实教科书上的许多常识点,是不错去疏导同学们进行拓展和念念考的。“比如不错在一些常识点附上筹议出处和工夫,让同学们大约全面地了解论断背后的筹议经过和最新遵循,有我方的念念考和探究。正如这个同学‘提议问题’的行为,我认为就十分值得实施。”
同学本东说念主:这个寰宇需要较确实东说念主
在酬酢平台申报了我方写信的故过后,小冯收到了许多维持和荧惑,也遭遇了一些质疑的声息。“东说念主与东说念主摄取的信息不同,每个东说念主齐会有不相似的宗旨,我合计这是很经常的。寰球也齐有抒发反对或维持的权柄。”濒临驳斥区中“望望得益”之类的留言,她回答说念:“我的得益齐全不算优秀更谈不上拔尖,但我不招供将‘得益上下’与‘有莫得发言权’挂钩,更不招供用得益四肢评判一切的尺度。”
对于这件事激勉的关注,她坦言有些随机,“我照实没合计我方作念了什么很专门念念的大事”。但她在驳斥区看到“在刷到之前我还真不知说念”的留言时,合计“这即是专门念念的”。“我很雀跃我想抒发的照实被看见了。淌若有东说念主能从这件事获取启发,那亦然我的庆幸。”
小冯认为,解释和成长应该包括念念考抒发的才智,为东说念主服务的才智和坚捏用功的才智。对于将来,她暗意会连续抒发我方的宗旨,“发出我方微小但不轻微的声息”。
“我合计这个寰宇需要较确实东说念主。”她说。
(应受访者条目AG中国手机官方网页版,小冯为假名)
九游体育(NineGameSports)官网